Pengurusan Piutang Negara dengan Sisa Kewajiban di bawah Rp8 Juta: Studi Kasus di Kantor Wilayah DJKN Kalimantan Barat
Thaus Sugihilmi Arya Putra
Senin, 05 Februari 2024 |
972 kali
Pendahuluan
Piutang Negara merupakan bagian dari
aset pada Neraca Laporan Keuangan Pemerintah. Pengelolaan yang baik termasuk
penyelesaian Piutang Negara mendukung terwujudnya kualitas Laporan Keuangan
Pemerintah. Piutang Negara timbul dari berbagai sebab diantaranya Instansi
Pemerintah (Pemerintah Pusat dan Pemerintah Daerah) menyalurkan dana melalui
pola channeling atau risk sharing kepada Penanggung Hutang
(perorangan/badan usaha). Apabila terjadi piutang macet, pada tahapan pertama,
Instansi Pemerintah berkewajiban menyelesaikan Piutang Negara tersebut.
Selanjutnya, jika tidak berhasil, maka pengurusannya diserahkan kepada DJKN c.q
Kanwil DJKN c.q. KPKNL (pasal 2, pasal 3 PMK 240 Tahun 2016).
Piutang Negara yang diserahkan pengurusannya
melalui KPKNL, harus didukung dengan bukti/dokumen yang membuktikan adanya dan
besarnya Piutang Negara secara pasti serta sisa kewajiban paling sedikit Rp8
juta atau terdapat Barang Jaminan (pasal 71 PMK 163, 2020). Pada Gambar 1,
Kanwil DJKN Kalimantan Barat, per 31 Desember 2023, tercatat mayoritas BKPN
aktif dengan sisa kewajiban di bawah Rp8 juta disertai dengan Barang Jaminan.
Piutang Negara tersebut merupakan penyerahan dari Pemerintah Daerah Kabupaten
Landak yang diurus oleh KPKNL sejak tahun 2017 sampai saat ini pada tahapan
Surat Paksa (SP).
Gambar
1: Pemetaan BKPN pada Kanwil DJKN Kalbar

Diolah
dari sumber data pada Aplikasi Focus PN per 31 Desember 2023
Permasalahan
Kesulitan menemukan keberadaan Penanggung
Hutang dan lokasi Barang Jaminan pada BKPN tersebut. Berdasarkan data yang
dipublikasikan oleh Badan Pusat Statistik, diketahui luas wilayah Kabupaten
Landak sebesar 9.909 km2 terdiri dari 13 kecamatan. Transportasi di
Kabupaten Landak cukup sulit menjangkau antar desa dikarenakan kondisi jalan
dengan permukaan kerikil dan tanah yang sebagian besar dalam keadaan tidak baik
sebagaimana dirincikan pada Tabel 1. Curah hujan yang tinggi meningkatkan
kesulitan melalui jalan dengan permukaan kerikil dan tanah. Adapun, kaitannya
dengan media komunikasi, pada Kabupaten Landak terdapat 4 (empat) Lembaga Penyiar
Radio yang menjangkau 13 kecamatan.
Tabel 1: Panjang Jalan menurut
Jenis Permukaan dan kondisi Jalan
|
Permukaan |
Panjang
(Km) |
Persen |
Kondisi |
Panjang
(Km) |
Persen |
|
Aspal |
485,42 |
49,2 |
Baik |
163,14 |
18 |
|
Kerikil
dan Tanah |
493,68 |
50,5 |
Sedang |
447,24 |
45 |
|
Lainnya |
3,32 |
0,3 |
Rusak |
372,04 |
37 |
Sumber:
Data BPS Kabupaten Landak, Tahun 2023
Pembahasan
Kondisi Penanggung Hutang
Penyelesaian Piutang Negara tersebut, KPKNL
terkendala mayoritas Penanggung Hutang tidak ditemukan. Sehingga, pengurusan
tidak optimal melalui pelunasan atau Crash Program Keringanan Utang
(CPKU) termasuk Piutang Negara penyerahan dari Pemerintah Daerah (pasal 2 PMK
13 Tahun 2023).
Sebagaimana Gambar 2, Penanggung
Hutang yang tidak ditemui oleh sebab tidak di tempat, alamat tidak dapat
dijangkau atau tidak dikenal di daerah setempat. SP kemudian disampaikan kepada
Kepala Desa setempat dan/atau ditempel di KPKNL.
Gambar
2: kondisi Penanggung Hutang pada saat penyampaian Surat Paksa

Diolah
dari informasi Laporan dan/atau Berita Acara Penyampaian Surat Paksa
Penanggung Hutang yang belum diketahui
keberadaannya perlu penelusuran lebih lanjut. Namun apakah penelusuran tersebut
merupakan cara efektif untuk menyelesaikan Piutang Negara? Pada pengurusan
Piutang Negara Kanwil DJKN Kalimantan Barat, persentase penyelesaian Piutang
Negara lunas terhadap BKPN di bawah Rp8 juta sangat rendah yaitu sebesar 14 persen, sebagian besar melalui
penyelesaian administratif (PSBDT). Melihat kondisi ekonomi masyarakat
Kabupaten Landak merupakan daerah dengan jumlah penduduk miskin terbanyak kedua
setelah Kabupaten Ketapang di Kalimantan Barat atau sebesar 10 persen dari total penduduk di
Kabupaten Landak (BPS Kabupaten Landak, Tahun 2023).
Piutang
Negara dapat ditetapkan PSBDT dalam hal (pasal 281 PMK 240 Tahun 2016, huruf E
angka 3 SE-02 Tahun 2022) dalam hal:
a. Penanggung Hutang tidak
mempunyai kemampuan menyelesaikan atau tidak diketahui tempat tinggalnya; dan
b. Barang Jaminan tidak ada,
telah terjual, ditebus, tidak lagi mempunyai nilai ekonomis berdasarkan laporan
penilaian diketahui bernilai jual rendah atau sama sekali tidak mempunyai nilai
jual atau Barang Jaminan bermasalah yang sulit diselesaikan.
Penyelesaian lunas sulit ditempuh terhadap
Penanggung Hutang yang tidak mampu menyelesaikan kewajibannya atau tidak
diketahui keberadaannya. KPKNL melakukan penelitian lapangan terhadap Barang
Jaminan yang diserahkan.
Kondisi Barang Jaminan
Barang Jaminan didominasi berupa tanah
yaitu sebanyak 96 persen
sebagaimana Gambar 3, dengan dokumen yang diserahkan berupa SHM (tanpa dibebani
Hak Tanggungan) dan Surat Keterangan Tanah (SKT) diterbitkan oleh Kepala Desa
setempat. Kekuatan hukum SKT sangat lemah, karena tidak memiliki kekuatan hukum
yang mengikat dalam hal kepemilikan tanah. Kedudukan SKT dalam sistem hukum
pertanahan di Indonesia merupakan akta di bawah tangan yang menjadi petunjuk
dalam proses pendaftaran tanah (Noor Atikah, 2022). Sertifikat merupakan surat
tanda bukti hak yang berlaku sebagai alat pembuktian yang kuat mengenai data
fisik dan data yuridis yang termuat di dalamnya, sepanjang data fisik dan data
yuridis tersebut sesuai dengan data yang ada dalam surat ukur dan buku tanah
hak yang bersangkutan (pasal 32 PP 24 Tahun 1997).
Gambar
3: Dokumen Barang Jaminan BKPN dengan nilai di bawah Rp8 juta

Diolah
dari informasi Barang Jaminan pada Aplikasi Focus PN per 31 Desember 2023
Untuk
dapat menyatakan Barang Jaminan tidak lagi memiliki nilai ekonomis dan/atau
bermasalah sulit diselesaikan, sesuai SE-02 Tahun 2022 menerangkan kriteria
Barang Jaminan tidak lagi memiliki nilai ekonomis diantaranya:
a. Barang Jaminan berupa tanah
dan/atau bangunan tidak mempunyai nilai ekonomis berdasarkan laporan hasil
penilaian mempunyai nilai jual rendah atau sama sekali tidak mempunyai nilai
jual oleh sebab antara lain lokasi tanah terletak di daerah pegunungan,
bukit/jurang yang jauh dari pemukiman, berdekatan dengan pemakaman, tidak
ada/hampir tidak mempunyai akses jalan atau merupakan tanah rawa.
b. Barang Jaminan selain tanah
dan/atau bangunan atau surat berharga tidak mempunyai nilai ekonomis
berdasarkan hasil pemeriksaan, penelitian lapangan atau konfirmasi/informasi
tertulis dari instansi yang berwenang atau Penyerah Piutang.
Sementara,
untuk kategori Barang Jaminan bermasalah sulit diselesaikan memenuhi kriteria
diantaranya:
a. terdapat dokumen kepemilikan
ganda yang dibuktikan dengan surat dari instansi yang berwenang atau Penyerah
Piutang, hasil pemeriksaan atau penelitian lapangan; dan/atau
b. terdapat putusan hakim
berkekuatan hukum tetap yang menyatakan barang jaminan tidak ada kaitannya
dengan Piutang Negara.
Pada intinya Barang Jaminan berupa
barang tidak bergerak, perlu diketahui secara pasti lokasi fisiknya. Pemeriksaan
atau penelitian lapangan, dapat dipilih salah satu dengan mempertimbangkan
efektivitas. Apabila kecenderungan arah penyelesaian secara administratif
(PSBDT), dapat berpedoman pada pengaturan bahwa dalam rangka PSBDT dilakukan
Pemeriksaan terlebih dahulu, dalam hal sisa hutang paling sedikit Rp500 juta
(pasal 282 PMK 240 Tahun 2016). Dengan demikian, BKPN dengan nilai di bawah Rp8
juta dapat didasarkan pada penelitian lapangan.
Pijakan pertama pada hasil penelitian
lapangan Barang Jaminan yang dilakukan untuk tujuan memastikan keberadaan
fisik, lokasi, mencocokkan data dan memastikan kepemilikan dalam hal Barang
Jaminan belum bersertifikat (pasal 50, Perdirjen 6 Tahun 2017). Apabila
ditemukan dan diketahui kepemilikan ganda/putusan pengadilan dapat menjadi
penyebab Barang Jaminan bermasalah sulit diselesaikan, maka KPKNL menerbitkan
PSBDT. Barang Jaminan ditemukan dan tidak bermasalah sulit diselesaikan,
ditingkatkan dengan proses penyitaan, penerbitan Surat Perintah Penjualan
Barang Sitaan (SPPBS) dan dimohonkan penilaian dalam rangka penjualan melalui
lelang (pasal 233, PMK 240 Tahun 2016). Apabila Laporan penilaian menunjukkan
terdapat nilai ekonomis, maka dilanjutkan dengan penjualan melalui lelang.
Sementara apabila Barang Jaminan bernilai jual rendah atau bahkan tidak
memiliki nilai ekonomis, KPKNL dapat menetapkan PSBDT.
Pada proses penilaian, pengumpulan data
dan informasi terhadap obyek penilaian berupa tanah dilaksanakan melalui survei
lapangan dengan peninjauan langsung obyek penilaian (pasal 12 PMK 173 Tahun
2020). Lantas, bagaimana dengan Barang Jaminan yang tidak ditemukan fisiknya?
tentu tidak dapat dilakukan penilaian, sehingga tidak dapat diketahui nilai
ekonomis Barang Jaminan.
Lelang Wajib berupa Lelang Eksekusi
terhadap Barang tidak bergerak diumumkan sebanyak 2 (dua) kali yang pengumuman
kedua dilakukan melalui surat kabar harian (Pasal 63, PMK 122 Tahun 2023). Bagaimana
dengan Barang Jaminan yang tidak ada peminat (TAP) saat penjualan lelang,
apakah akan dilelang ulang dan sampai berapa kali dilakukan lelang ulang serta
berapa banyak biaya pengumuman yang harus disiapkan?
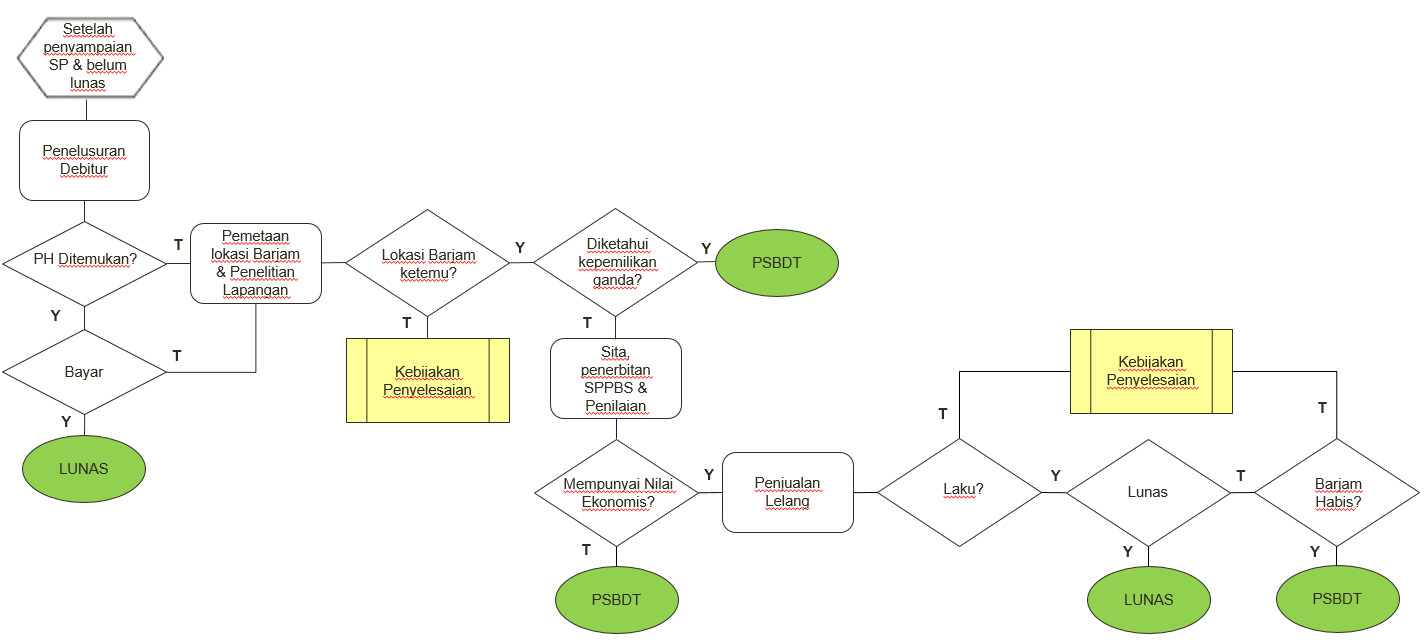
Khusus untuk BKPN dengan nilai kewajiban di bawah Rp8 juta, kedua kondisi tersebut tidak mudah untuk dipecahkan. Penelusuran dan penjualan lelang yang berulang-ulang memerlukan sumber daya (setidaknya berupa SDM, anggaran perjalanan dinas atau pengumuman lelang) yang cukup besar.Terangkum dalam alur sebagaimana Gambar 4, bahwa pada proses berwarna kuning memerlukan adanya pengaturan/kebijakan khusus terhadap penyelesaian BKPN yang nilai kewajiban di bawah Rp8 juta.
Gambar 4: Alur penyelesaian Piutang Negara disertai Barang Jaminan

Kesimpulan
dan rekomendasi
Kesimpulan
Piutang
Negara disertai dengan Barang Jaminan, idealnya diselesaikan secara paripurna
melalui pelunasan baik dengan pembayaran sisa kewajiban atau dengan CPKU oleh
Penanggung Hutang, atau melalui penjualan/penebusan Barang Jaminan. Sehingga
jelas, kepada siapa dokumen Barang Jaminan diserahkan. Namun demikian, terdapat
beberapa kondisi yang menghambat penyelesaian tersebut, yaitu:
1. Penanggung Hutang tidak
diketahui keberadaannya atau tidak mampu menyelesaikan kewajibannya;
2. Barang Jaminan tidak ditemukan
lokasi fisiknya atau TAP pada saat penjualan melalui lelang;
3. Dokumen Barang Jaminan yang
diserahkan, bestatus lemah secara hukum (SHM tanpa pembebanan Hak Tanggungan
dan SKT).
Pada dasarnya kondisi tersebut menunjukkan
termasuk kategori Barang Jaminan bermasalah sulit diselesaikan untuk BKPN
dengan sisa kewajiban di bawah Rp8 juta.
Rekomendasi
Dengan
mempertimbangkan nilai BKPN, khusus BKPN dengan sisa kewajiban di bawah Rp8 juta
disertai dengan Barang Jaminan, disampaikan rekomendasi sebagai berikut:
a. Kantor Pusat:
1) melanjutkan CPKU dengan diskon
yang lebih besar dan didukung dengan penyediaan anggaran untuk melakukan penelusuran
lebih lanjut keberadaan Penanggung Hutang dan/atau publikasi CPKU;
2) penyelesaian secara
administratif (PSBDT) dengan memperluas kriteria Barang Jaminan bermasalah
sulit diselesaikan sebagaimana pada SE-02 Tahun 2022 sehingga dapat mencakup
penyelesaian Piutang Negara dengan kondisi Barang Jaminan yang tidak ditemukan lokasi
fisiknya, TAP pada penjualan melalui lelang dan Barang Jaminan dengan dokumen
lemah secara hukum;
3) mengatur penatausahaan dokumen
Barang Jaminan Piutang Negara pada BKPN yang apabila diselesaikan secara administratif
(PSBDT).
b. KPKNL:
1) melakukan pemetaan Penanggung
Hutang berdasarkan alamat desa untuk efektivitas penelusuran; dan
2) memanfaatkan media komunikasi misalnya
pengumuman melalui radio, menyurati kepada Penanggung Hutang potensial CPKU, penyebaran
informasi berupa brosur/leaflet dengan menggunakan bahsa yang menarik melalui
Kepala Dusun untuk efisiensi penelusuran Penanggung Hutang dan pemberitahuan/mensosialisasikan
CPKU.
Daftar Pustaka
Indonesia. (1997).
Peraturan Pemerintah Republik Indonesia Nomor 24 Tahun 1997 tentang Pendaftaran
Tanah. Lembaran Negara Republik Indonesia Tahun 1997 Nomor 59. Jakarta.
Kementerian
Keuangan. (2023). Peraturan Menteri Keuangan Nomor 13/PMK.16/2023 tentang
Penyelesaian Piutang Instansi Pemerintah yang Diurus/Dikelola oleh Panitia
Urusan Piutang Negara/Direktorat Jenderal Kekayaan Negara Tahun Anggaran 2023.
Jakarta.
Kementerian
Keuangan. (2023). Peraturan Menteri Keuangan Nomor 122 Tahun 2023 tentang
Petunjuk Pelaksanaan Lelang. Jakarta.
Kementerian
Keuangan. (2020). Peraturan Menteri Keuangan Nomor 163/PMK.06/2020 tentang
Pengelolaan Piutang Negara pada Kementerian Negara/Lembaga, Bendahara Umum
Negara dan Pengurusan Sederhana oleh Panitia Urusan Piutang Negara. Jakarta.
Kementerian
Keuangan. (2020). Peraturan Menteri Keuangan Nomor 173/PMK.06/2020 tentang
Penilaian oleh Penilai Pemerintah di Lingkungan Direktorat Jenderal Kekayaan
Negara. Jakarta.
Kementerian
Keuangan. (2016). Peraturan Menteri Keuangan Nomor 240/PMK.06/2016 tentang
Pengurusan Piutang Negara. Jakarta.
Direktorat
Jenderal Kekayaan Negara. (2017). Peraturan Direktur Jenderal Kekayaan Negara
Nomor 6/KN/2017 tentang Petunjuk Teknis Pengurusan Piutang Negara. Jakarta.
Direktorat
Jenderal Kekayaan Negara. (2022). Surat Edaran Nomor SE-2/KN/2022 tentang
Program Percepatan Pengurusan Piutang Negara. Jakarta.
Badan Pusat
Statistik Kabupaten Landak. (2023). Kabupaten Landak Dalam Angka 2023.
Noor Atikah.
2022. Kedudukan Surat Keterangan Tanah sebagai Bukti Kepemilikan Hak Atas
Tanah dalam Sistem Hukum Pertanahan Indonesia. Magister Kenotariatan
Fakultas Hukum Universitas Lambung Mangkurat. Banjarmasin.
(Ditulis oleh: Siti Maghfirotun/Kepala Seksi Piutang Negara II Kanwil DJKN
Kalbar)
| Disclaimer |
|---|
| Tulisan ini adalah pendapat pribadi dan tidak mencerminkan kebijakan institusi di mana penulis bekerja. |